中国·yl88858永利(Macau)股份有限公司-Official Website
收藏本站 |
学校主页 |
联系我们
网站首页
学院概况
历史沿革
学院介绍
现任领导
机构设置
学科建设
农业资源与环境一级学科
农业专业博士资源利用领域
师资力量
农业资源与环境系
土地科学与技术系
土地资源管理系
行政管理
实验中心
本科生教育
政策文件
培养方案
就业工作
教学工作
研究生教育
政策文件
招生录取
培养方案
培养成果
yl7703永利集团
科研平台
科研成果
科研项目
实验室管理
社会服务
校企合作
教育培训
科技服务
党建思政
支部设置
先进典型
党建动态
校友工作
校友风采
您当前所在的位置:
首页
>
学科建设
>
农业资源与环境一级学科
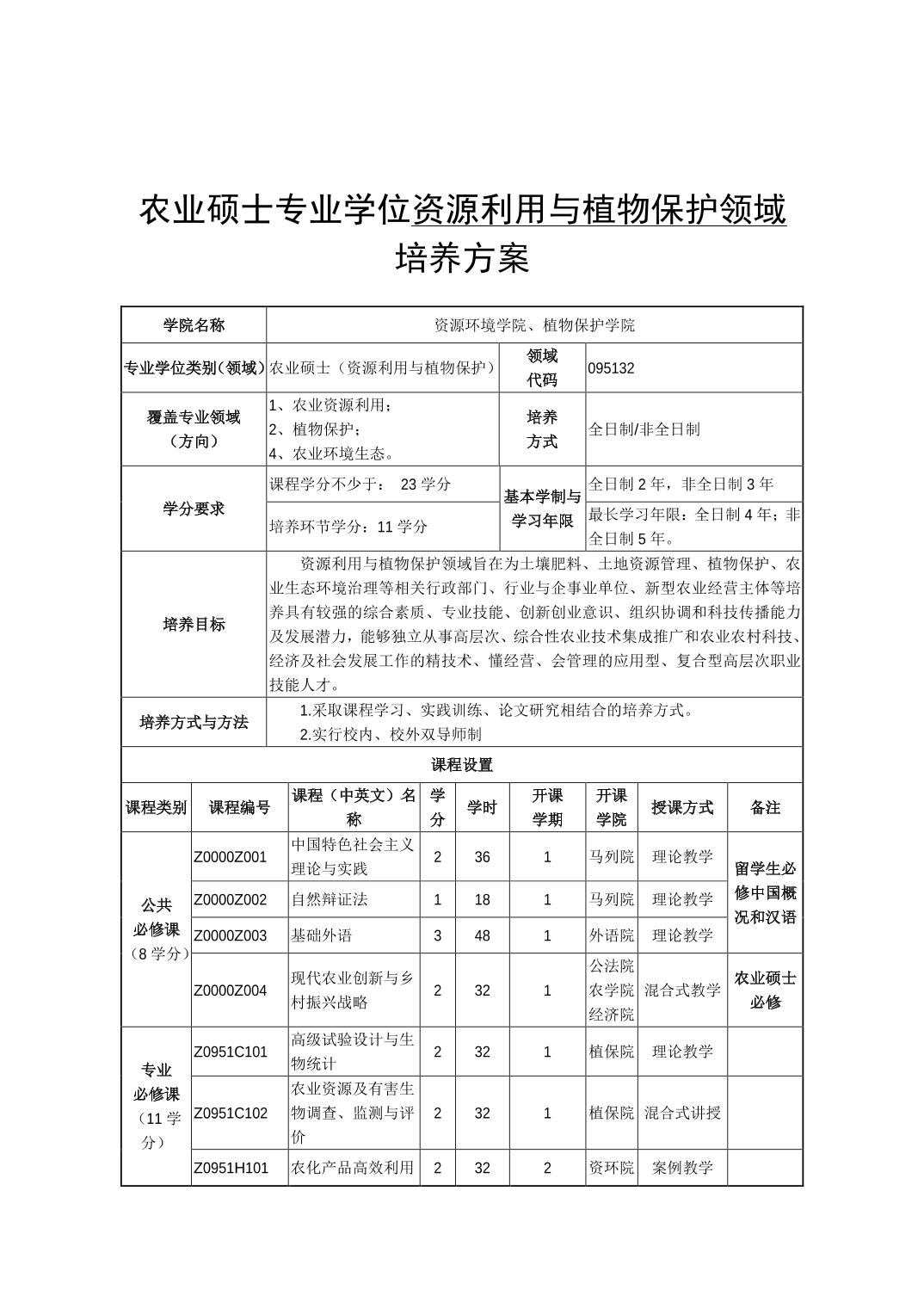
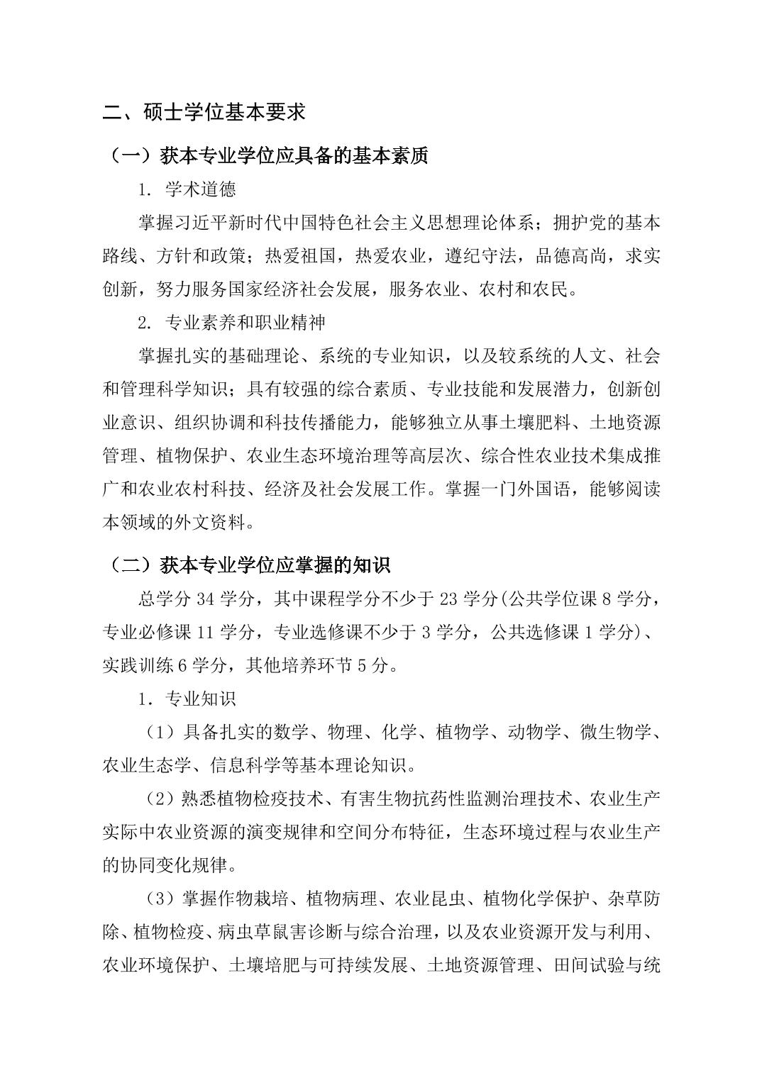
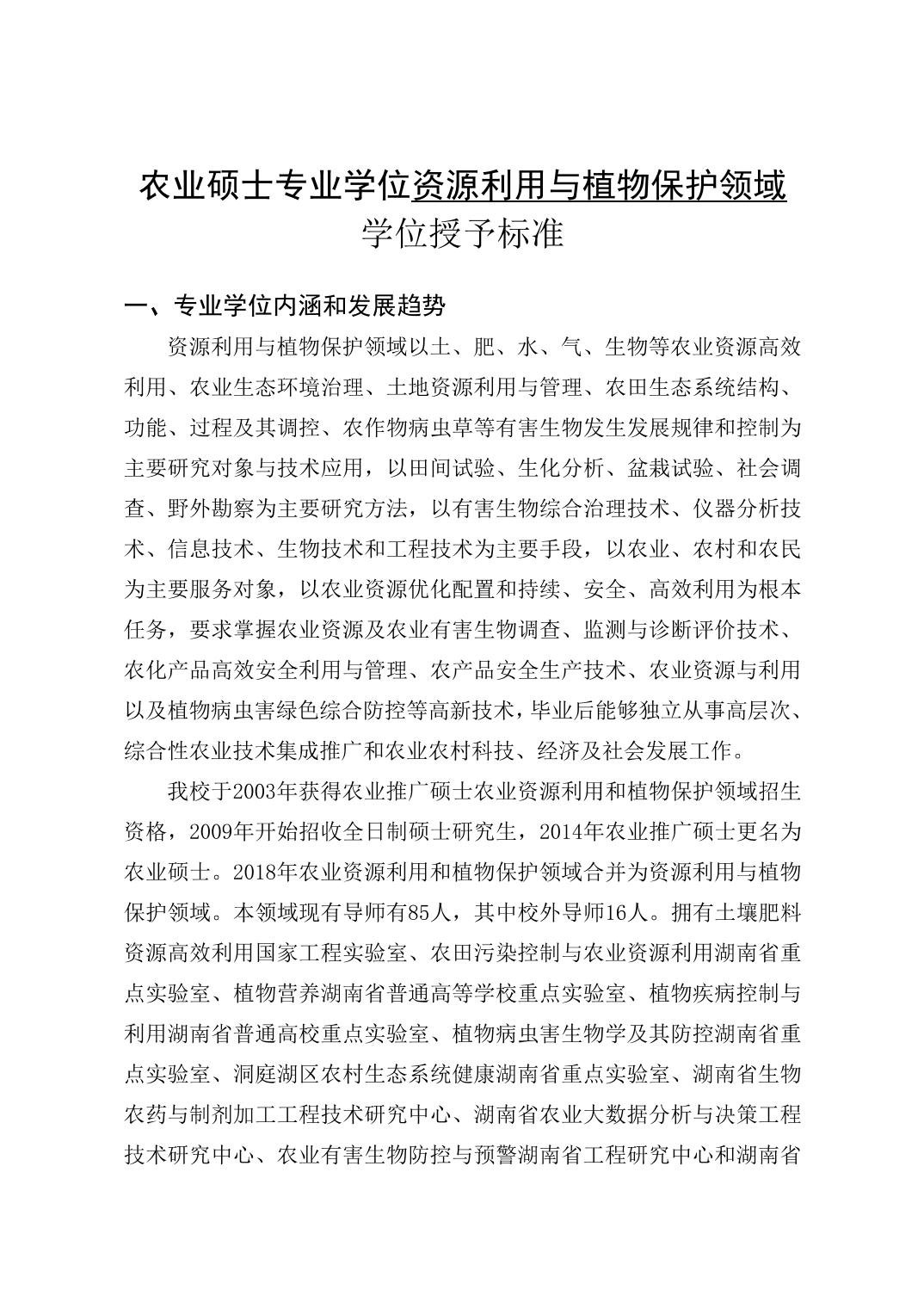
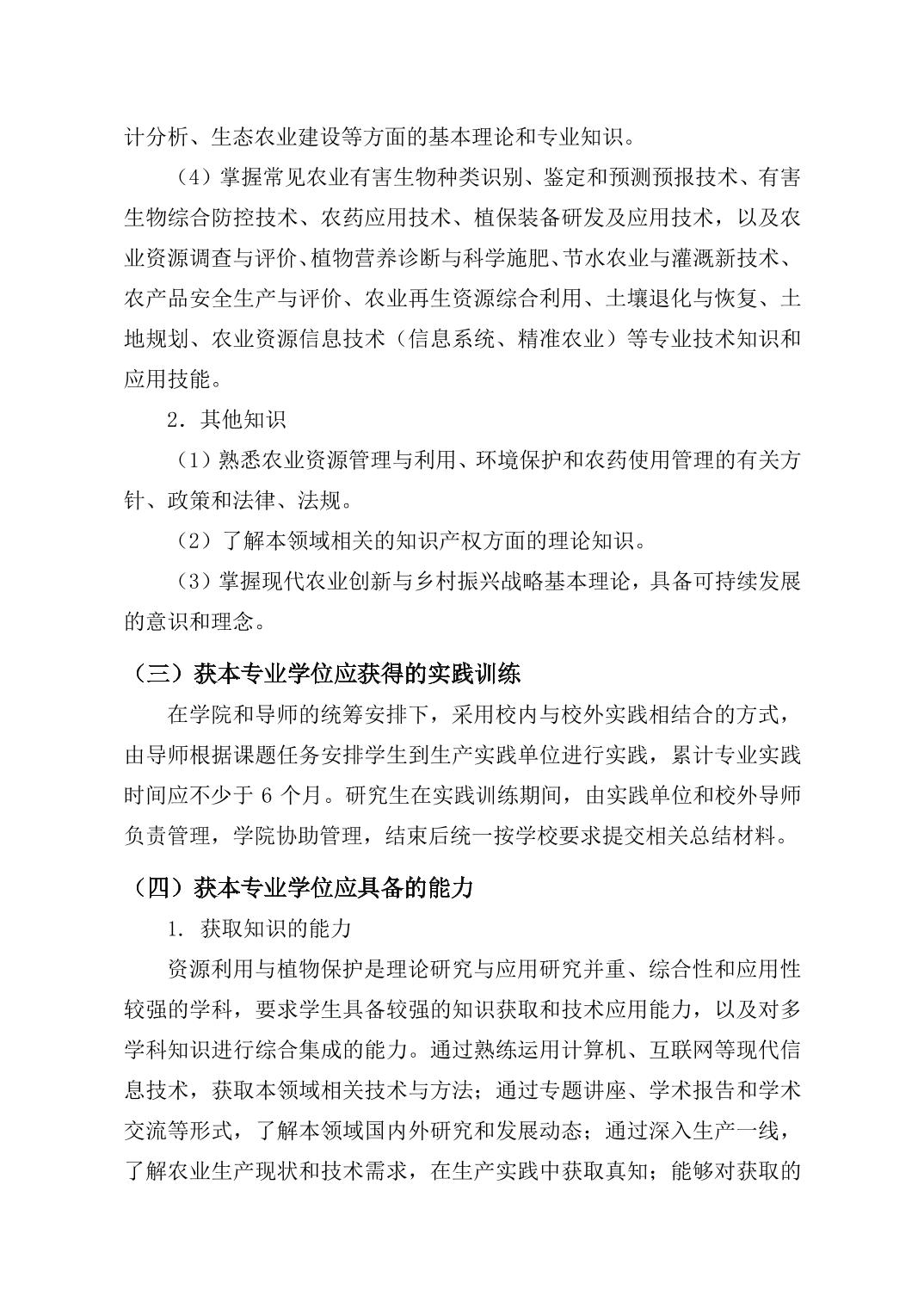
095132 专业学位硕士-资源利用与植物保护(yl88858永利集团)
时间 : 2025-09-24 作者 :
(?i)
.*?
******
中国·yl88858永利(Macau)股份有限公司-Official Website
下一篇:
农业资源与环境博士后科研流动站举办学术交流活动